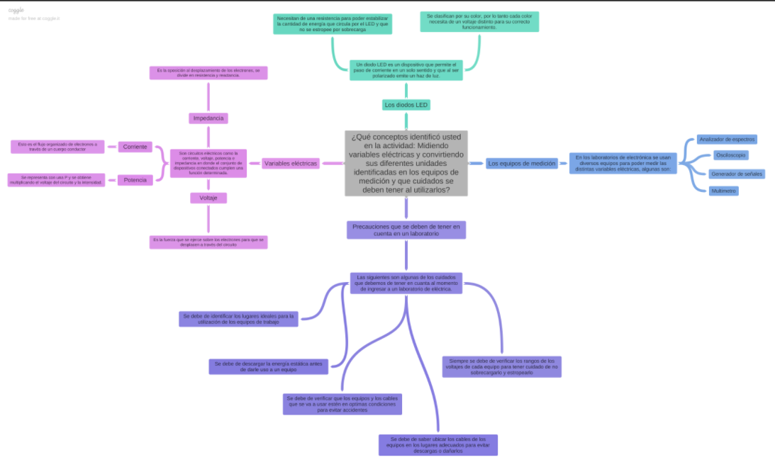
Uso de equipos de medida de las variables Eléctricas
Diodo LED
Un diodo LED es un dispositivo que permite el paso de corriente en un solo sentido y que al ser polarizado emite un haz de luz. Trabaja como un diodo normal pero al recibir corriente eléctrica emite luz. Los LED trabajan aproximadamente con corriente de 2V. Para conectarlos a un voltaje distinto, se debe usar una resistencia.
Su funcionamiento es bastante simple, se conecta la corriente al semiconductor superior del diodo LED lo cual permitirá el paso de corriente eléctrica y hará que el semiconductor emita luz. Según el material del que esté elaborado el semiconductor, los diodos LED proyectarán luces de distintos colores.
En comparación con la iluminación tradicional los diodos LED proporcionan un ahorro energético entre un 80 y 90% lo cual por supuesto se ve reflejado en el gasto por energía eléctrica, siendo uno de los factores tomados en cuenta tanto en el hogar como en los comercios o industrias.
Equipos de medida de las variables eléctricas
-Voltímetro
Es
un instrumento de medición que se utiliza para medir la diferencia de potencial
eléctrico, también conocido como voltaje, entre dos puntos en una corriente
eléctrica. El voltaje se conoce como la energía potencial eléctrica por unidad
de carga, es responsable de la conducción de una corriente de un electrón a
otro electrón.
En
términos técnicos, los voltímetros son considerados como amperímetros, esto es
porque miden la corriente eléctrica en lugar de la tensión. El voltaje
solamente se mide cuando la corriente eléctrica se transmite en el circuito
eléctrico a través de la resistencia.
La
mayoría de voltímetros tienen al menos estas funciones:
·
Mediciones y
ensayos precisos para una variedad de aparatos electrónicos.
· - Mide los voltajes.
· - Mide la corriente
continua.
· - Mide la
continuidad.
· - Mide la
resistencia.
· - Mide los
transistores.
· -Prueba la batería.
Multímetro
Un
multímetro es un instrumento electrónico usado ampliamente por técnicos e
ingenieros electricistas. Este sirve para medir las tres características
eléctricas básicas: voltaje, corriente y resistencia, aunque también puede ser
empleado para probar la continuidad entre dos puntos de un circuito eléctrico.
Este
dispositivo tiene distintas funcionalidades, ya que puede usarse como
amperímetro, voltímetro y óhmetro. Un multímetro puede ser empleado para probar
baterías, cableado eléctrico, motores eléctricos y fuentes de energía.
Se
trata de una de las herramientas infaltables para cualquier trabajador del área
eléctrica, ya que, además de que son baratos, ofrecen un alto grado de certeza
al medir los parámetros ya mencionados en un circuito eléctrico.
Aunque existen distintos tipos de multímetros, este artículo se concentra en los digitales
Cautín
Un
soldador eléctrico, también conocido como cautín, es una herramienta eléctrica
usada para soldar. Funciona convirtiendo la energía eléctrica en calor, que a
su vez provoca la fusión del material utilizado en la soldadura, como por
ejemplo el estaño. Hay varios tipos de soldador eléctrico:
-
Soldador de resistencia: la punta de cobre se calienta con una resistencia
eléctrica, lo que la mantiene a una temperatura constante. Puede tener forma de
martillo, punta, varilla u otras formas, en función del uso a que esté
destinado.
-
Soldador instantáneo: de la forma típica pistola, tiene la característica de
que su punta se calienta muy rápidamente, al presionar el botón, y solo hay que
soltar para que se solidifique el estaño o lo que se esté usando.
Los soldadores de punta fina se utilizan principalmente para pequeños trabajos de soldadura en electricidad y electrónica, mientras que los de punta gruesa se utilizan en otros trabajos para cualquier soldadura en superficies más grandes.
Osciloscopio
Un
osciloscopio es un instrumento de medición para la electrónica. Representa una
gráfica de amplitud en el eje vertical y tiempo en el eje horizontal. Es muy
usado por estudiantes, diseñadores, ingenieros en el campo de la electrónica.
Frecuentemente se complementa con un multímetro, una fuente de alimentación y un
generador de funciones o arbitrario. Últimamente, con la explosión de
dispositivos con tecnologías de radio frecuencia como WiFi o BlueTooth, el
banco de trabajo se complementa con un analizador de espectro.
El
osciloscopio presenta los valores de las señales eléctricas en forma de
coordenadas en una pantalla, en la que normalmente el eje X (horizontal)
representa tiempos y el eje Y (vertical) representa tensiones. La imagen así
obtenida se denomina oscilograma. En osciloscopios análogos o de fosforo digital
se suele incluir otra entrada o control, llamado "eje Z" que controla
la luminosidad del haz, permitiendo resaltar o apagar algunos segmentos de la
traza dependiendo de su frecuencia de repetición o velocidad de transición en
tiempo.
Alicate
El
alicate es una herramienta manual cuyos usos van desde sujetar piezas al corte
o moldeado de distintos materiales.
Son
comunes en todo equipo de herramientas manuales, ya que es un útil básico para
el bricolaje. Esta especie de tenaza metálica provista de dos brazos suele ser
utilizada para múltiples funciones como sujetar elementos pequeños o cortar y
modelar conductores, etc. Los alicates son herramientas imprescindibles para
los trabajos de montajes electrónicos.
Protoboard
Una
placa de pruebas o placa de inserción (en inglés Protoboard o Breadboard) es un
tablero con orificios que se encuentran conectados eléctricamente entre sí de
manera interna, habitualmente siguiendo patrones de líneas, en el cual se
pueden insertar componentes electrónicos y cables para el armado y prototipado
de circuitos electrónicos y sistemas similares. Está hecho de dos materiales,
un aislante, generalmente un plástico, y un conductor que conecta los diversos
orificios entre sí. Uno de sus usos principales es la creación y comprobación
de prototipos de circuitos electrónicos antes de llegar a la impresión mecánica
del circuito en sistemas de producción comercial.
Amperímetro
Un
amperímetro en términos generales, es un simple galvanómetro (instrumento para
detectar pequeñas cantidades de corriente), con una resistencia en paralelo,
llamada "resistencia shunt".
El
amperímetro se utiliza para medir la intensidad de las corrientes eléctricas.
Disponiendo de una gama de resistencias shunt, se puede disponer de un
amperímetro con varios rangos o intervalos de medición.
El
amperímetro utiliza un conversor analógico/digital para la medida de la caída
de tensión en un resistor por el que circula la corriente a medir. La lectura
del conversor es leída por un microprocesador que realiza los cálculos para
presentar en un display numérico el valor de la corriente eléctrica circulante.
El
amperímetro tiene una resistencia interna muy pequeña, por debajo de 1 ohmio,
con la finalidad de que su presencia no disminuya la corriente a medir cuando
se conecta a un circuito eléctrico.




Comentarios
Publicar un comentario